江西省南昌铁路运输检察院
本网站已支持IPv6网络
检察概况
通知公示
12309中国检察网
检察长信箱
扫黑除恶与公益诉讼
南昌铁检微信
南昌铁检微信
当前位置:首页>>基本信息>>人员信息>>公开奖惩信息
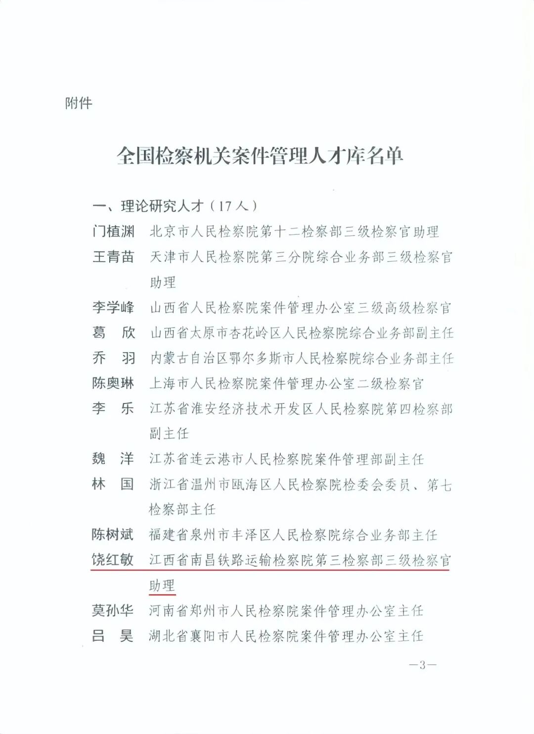
喜报】我院干警饶红敏入选全国检察机关案件管理人才库
时间:2023-09-25  作者:  新闻来源:  【字号: | |



近日,最高人民检察院政治部、案件管理办公室联合发布《关于确定全国检察机关案件管理人才库成员的通知》,经过层层筛选和严格评审,南昌铁路运输检察院第三检察部饶红敏入选全国检察机关案件管理理论研究人才,为做实案件管理、做优理论调研工作发挥了示范、引领作用。




自2019年从事检察工作以来,饶红敏同志始终牢记初心使命,认真钻研检察业务,倾注心思开展理论研究,深思勤耕、笃行不怠,扎实做好案件管理、法律政策研究等相关工作。该同志在检察工作中不断积累、磨砺和精进,努力提升业务能力和综合素养。以“案-件比”为切入点,申报的课题《提升检察办案质效实证研究——以“案-件比”评价指标为视角》,立项2020年度最高人民检察院检察应用理论研究课题。研究成果首次入选《第十一届中国检察基础理论论坛习近平法治思想指引下的新时代检察职能发展完善论文集》。撰写的调研文章和论文在最高检评选中获奖,在2021年度全国检察机关案件管理理论征文评选活动中荣获“优秀奖”,在2022年度最高检“新时代法律监督建言”主题征文评选活动中荣获“一等奖”。多篇理论文章在《人民检察》、《检察日报》等国家级期刊和报刊发表,一项理论成果获评2022年度全省检察机关“优秀理论研究成果”。2022年9月入选“全省检察机关调研骨干人才库”。


 
版权所有:南昌铁路运输检察院
技术支持:正义网 工信部备案号:京ICP备10217144号-1
本网网页设计、图标、内容未经协议授权禁止转载、摘编或建立镜像,禁止作为任何商业用途的使用。